2025年10月30日
汕头市自然资源局局长 谢海洲
主任、各位副主任、秘书长、各位委员:
受市人民政府委托,由我向市人大常委会作汕头市2024年度国有自然资源资产管理情况专项报告。
根据2024年度土地变更调查,全市土地总面积2205.29平方公里。其中,农用地面积1367.24平方公里,建设用地面积682.57平方公里,未利用地面积155.48平方公里。农用地面积中,耕地总面积285.35平方公里,其中永久基本农田划定面积226.668平方公里,占耕地面积的79.44%。

图 1 全市各类型土地面积占比图示
按行政区域统计,金平区面积141.23平方公里,龙湖区面积125.57平方公里,濠江区面积171.26平方公里,澄海区面积382.93平方公里,潮阳区面积668.07平方公里,潮南区面积600.74平方公里,南澳县面积115.48平方公里。

图 2 全市行政区域土地面积情况统计图
全市共发现36种矿产资源,其中能源矿产2种(天然气、地热)、金属矿产20种(铁、锰、钛、铜、铅、锌、钴、钨、锡、铋、汞、金、银、铍、锆、轻稀土、重稀土、独居石、磷钇矿、硅铍钇矿)、非金属矿产13种(压电水晶、熔炼水晶、长石、铸型用砂、玻璃用砂、建筑用砂、高岭土、耐火粘土、砖瓦用粘土、饰面用花岗岩、建筑用花岗岩、泥炭、砷)、水气矿产1种(矿泉水),累计发现矿产地(含矿点)146处。已查明资源储量矿产5种,矿产地13处。上述数据与2023年度相比无变化。
表 1 汕头市矿产资源概况

全市海域总面积约4449.07平方公里,比2023年度增加12.26平方公里。海岛数量180个,大陆海岸线长度228.53公里,比2023年度增加0.7公里,有居民海岛岸线长度167.09公里。
根据2024年度土地变更调查,2024年汕头市林地面积565.76平方公里,同比减少3.81平方公里。根据广东省林草湿荒普查初步成果及其数据库,2024年汕头市森林面积534.68平方公里,同比增加71.68平方公里。[①]2023年森林覆盖率为21%。[②]
根据2024年度土地变更调查,全市草地总面积37.21平方公里,同比减少7.23平方公里。[③]
根据2024年度土地变更调查,湿地资源总面积55.54平方公里,同比减少0.08平方公里。
2024年汕头市水资源总量为23.9亿m3,同比增加38.95%。其中:地表水资源量为22.8亿m3,同比增加40.7%。地下水资源量4.8亿m3,同比增加33.3%。地表水与地下水不重复量为1.1亿m3,同比增加6.79%。
全市自然保护地数量19个,总面积约662.67平方公里。其中,自然保护区数量为9个,分别为国家级1个、地方级8个,总面积约525.63平方公里,核心区面积约290.73平方公里;自然公园数量为10个,分别为国家级2个、地方级8个,总面积约137.04平方公里。上述数据与2023年度相比无变化。
我市是许多具有国际生物多样性意义的生物的洄游通道,海域主要分布有中华白海豚、宽吻海豚、原海豚、江豚、伪虎鲸等海洋哺乳动物及红珊瑚、海龟、中国鲎、砗磲、中国龙虾、锦绣龙虾等国家和省级保护水生野生动物。
我市无国家重点保护野生植物。
表 2 全市自然保护地名录

根据2024年度土地变更调查,全市国有土地面积727.97平方公里,同比增加2.52平方公里。其中,国有农用地面积275.04平方公里,国有建设用地面积303.69平方公里,国有未利用地的面积149.24平方公里。
2024年度,汕头市在库储备土地约4.02平方公里,同比减少0.21平方公里,全年新增入库约0.10平方公里,出库约0.31平方公里。
全市地热资源储量0.58千m3/日,钨矿(原生矿WO3)资源储量9882吨,钨矿(矿石)资源储量1545.28千吨,铋矿资源储量336.15吨,铋矿(矿石)资源储量1545.28千吨,玻璃用砂(矿石)资源储量72570.00千吨,矿泉水资源储量1865.00m3/日。
全市海域总面积约4449.07平方公里,比2023年度增加12.26平方公里。全市共有海岛180个,海岛面积197.24平方公里,其中有居民海岛5个(南澳岛、达濠岛、妈屿岛、金叶岛、金叶南岛),无居民海岛175个。全市大陆海岸线长228.53公里,占全省5.59%,其中人工岸线173.157公里,自然岸线(含生态恢复岸线)54.953公里,其它0.42公里,大陆自然岸线保有率24.05%。[④]

图 3 全市海域示意图
根据2024年度土地变更调查,2024年汕头市国有林地面积104.03平方公里,同比减少0.97平方公里;国有乔木林96.37平方公里,同比减少2.64平方公里;国有竹林0.57平方公里,同比无变化;国有灌木林3.11平方公里,同比增加0.06平方公里;国有其他林地3.98平方公里,同比增加1.61平方公里。国有林场总面积16.50平方公里,国有自然资源有偿使用收入340万元。

图 4 国有森林资源资产分类别占比示意图
根据2024年度土地变更调查,国有草地资源面积14.74平方公里,占全市草地总面积的39.62%,同比减少2.04平方公里。其中,人工牧草地0.01平方公里、其他草地14.73平方公里。
根据2024年度土地变更调查,国有湿地面积约54.78平方公里,比2023年减少0.82平方公里。其中,红树林地约2.90平方公里、沿海滩涂约51.02平方公里、内陆滩涂约0.86平方公里。
2024年汕头市降水量为3.71亿m3,同比增加18.15%。水资源总量为23.09亿m3,同比增加38.95%。其中:地表水资源量为22.8亿m3,同比增加40.74%;地下水资源量为4.8亿m3,同比增加33.3%。地表水与地下水不重复量为1.1亿m3,同比增加6.79%。汕头市共有8宗中型水库,水库蓄水量为8664.02万m3,同比下降4%。
表 3 汕头市2023年各中型水库蓄水情况表

汕头市全市供水水源为地表水、地下水、非常规水源三种。其中,地表水取水方式主要有蓄、引、提、调。2024年地表水蓄水量为31162.5094万m3,同比增加4.23%;地表水引水量为15635.559万m3,同比增加25.57%;地表水提水量为44867.5129万m3,同比减少10.16%;地表水调水量为2414.4196万m3,同比减少19.79%。2024年地下水供水量为183.8018万m3,同比减少12.84%。非常规水源供水量为4027.9343万m3,同比增加81.95%。汕头市2024年供水总量为:98291.737万m3,同比增加0.58%。

图 5 汕头市供水水源占比示意图
汕头市全市用水主要划分为农业用水、工业用水、城镇公共用水、居民生活用水、人工生态环境补水。2024年农业用水量为38530.03万m3,同比减少0.88%;工业用水量为12484.3549万m3,同比增加1.82%;城镇公共用水量为9326.6357万m3,同比减少4.77%;居民生活用水量为35338.7509万m3,同比增加1.04%;人工生态环境补水量为2611.9655万m3,同比增加43.5%;汕头市2024年用水总量为:98291.737万m3,同比增加0.58%。

图 6 汕头市用水分类占比示意图
2024年度全市开展监测的城市集中式生活饮用水地表水源地水源达标率为100%,我市无城市集中式生活饮用水地下水源地。本年度省控湖泊数量为0个。本年度省控水库数量为2个,按营养状态分级,全部为中营养,上述数据和2023年相比无变化。
根据合同统计,2024年全市实施土地供应132宗,面积9716亩,合同价款71.87亿元,其中:出让65宗,面积3535亩,价款58.58亿元;划拨土地67宗,面积6181亩,价款13.28亿元。按供地类型统计,供应住宅用地15宗,面积499亩,价款30.54亿元;商服用地12宗,面积523亩,价款9.70亿元;工业用地39宗,面积2716亩,价款18.12亿元,其它用地66宗,面积5978亩,价款13.52亿元。同2023年相比,土地供应增加42宗、面积减少2554亩的情况下,合同价款增加35.18亿元,主要得益于我市房地产市场企稳以及政府部门积极引进项目,但受国家房地产市场总体上仍然在低位运行影响,2024年我市经营性用地整体出让情况并不及预期。[⑤]
表 4 2024年全市实施土地供应情况表

2024年全市未审批使用矿产资源,同比2023年度无变化。
2024年新增海域使用权确权入库23宗(其中国管项目9宗,省管项目2宗,市管项目1宗,区县管项目11宗),同比增加3宗,面积共15.1725平方公里,同比增加570.63%;其中构筑物用海8宗,面积0.3617平方公里;开放式用海5宗,面积8.0426平方公里;港池、蓄水4宗,面积0.2594平方公里,建设填海造地3宗,面积1.8972平方公里,海底管道用海1宗,面积2.3484平方公里,专用航道、锚地及其它开放式2宗,面积2.2634平方公里。辖内用海项目共249宗,同比减少1宗,其中国管20宗,省管71宗,市管40个,区县级118个。经系统海域使用金录入数据可知,2024年市全市辖区项目海域使用权出让收入326.2289万元,同比减少5.08%。
表 6 2024年新增海域使用权确权入库情况

2024年全市审批建设项目使用林地42宗,同比减少16宗,其中永久使用林地26宗,临时使用林地16宗;审批面积1473亩,同比增加435亩,其中永久使用林地1286亩,临时使用林地187亩;核定森林植被恢复费1267.685万元,同比增加182.415万元。根据国家有关规定,从2023年4月25日起,临时使用林地取消收取森林植被恢复费。
表 5 2024年全市审批建设项目使用林地情况表

2024年市级水资源费征收金额为0.5044亿元,同比下降313万元,减少5.84%。按照国家、省水资源费改税要求,自2024年12月后取水户缴纳水资源费变更为水资源税,由各级税务部门征收。
《汕头市国土空间总体规划(2021-2035年)》及澄海、潮阳、潮南区和南澳县等四个县级国土空间总体规划全部获批实施,以总体规划数据汇交为抓手,做好重点园区、重大项目的规划响应和规模保障。完成澄海区隆都镇、潮阳区海门镇、潮南区两英镇、南澳县云澳镇等4个“百千万工程”典型镇镇级国土空间总体规划编制并通过市政府审批,为我市镇村空间规划编制提供试点经验。稳慎推进“多规合一”实用性村庄规划编制,深化村庄规划优化提升和编制指引,为各区(县)提供技术指导。
完成内海湾保护与发展规划编制,划定148平方公里内海湾具体范围,划分严格保护区、限制开发区、优化利用区,提出规划建设管控要求,为内海湾保护与修复、利用与管控提供指引。联合各区县完成产业园区、重点项目及珠港新城等76个片区控规法定化,为产业发展、民生基础设施配套等提供规划保障,全市城镇开发边界内已批控规覆盖率达到59.67%。协同推进粤东城际铁路、汕汕铁路、汕头站建设及沈海高速公路改扩建等重点项目市政规划,配合做好中心城区路口微改造、泰山路改造、海滨路西延等交通基础设施的审查推进工作,做好交通、市政、海绵城市等城市基础设施规划建设的协同服务保障。
市、区县两级成立全域土地综合整治专班,邀请部、省专家来汕举办培训,深入区县调研,从工作机制、项目谋划、整治模式等方面引导推动。全市选取10个全域土地综合整治示范片区,统筹推进农用地整理、建设用地整理、生态保护修复、乡村历史文化保护、产业布局等空间优化工作,整治总规模24平方公里,计划总投资97.86亿元。探索“政府实施主体+技术服务单位+央企+政策性银行”四位一体的整治模式,区县确定国资企业作为项目实施、运营、融资主体,引入央企和社会投资运营主体合作运营,利用政策性银行政策加快融资,拓宽“政府引导资金+专项债+政策性金融+社会资金”的筹资渠道。龙湖区明确汕特集团、中建四局投资集团公司共同成立平台公司;濠江区拟定河浦土地开发公司为实施主体,实施“河玉围”片区农用地整理(补充耕地)及三屿围红树林生态修复子项目,已与国开行初步达成融资意向;潮南区授权汕南投资开发公司为实施主体,已完成潮南区果蔬冷链物流设施及配套建设项目和十里银滩旅游产业项目的专项债入库,引入中国农业发展银行提供不少于50亿元授信额度,引入浙江云涧旅游公司为十里银滩旅游产业项目(甜心湾潜水基地)投资方参与项目投资与运营。
2024年批准土地征收成片开发方案共10个,总面积19614亩,拟征收面积12939亩;批准建设用地149宗、总面积7921亩,其中批准高新区六合产业园、金平区现代产业集聚区、龙湖区现代产业园、濠江区滨海临港产业片区和海上风电产业园、澄海区岭海工业园、潮阳潮南区纺织印染服装基地等重大平台以及区县、镇村产业用地73宗、面积5494亩,实施低效产业用地“工改工”116宗、5686亩。特别是2022年以来,围绕我市“工业立市、产业强市”战略,持续强化工业用地有效保障取得突破,3年新征国有产业用地15157亩,实施“工改工”面积超1.8万亩,总体建立起“增量+存量”双轨保障机制,初步形成重大产业平台、县域园区连片空间,既保障“三新两特一大”产业提质、用地提效,也逐步扭转历史以来国有用地占比低,城乡夹杂、土地碎片化的趋势。优先配置新增建设用地指标14006亩,供应工矿仓储用地供应34宗、面积1877.11亩,包含工业用地带项目、带方案、标准厂房供应8宗、面积818.12亩,全面满足重大项目和产业、民生等项目用地需求。实施“节地提质”攻坚行动,规范国有土地批后监管机制,处置批而未供土地6513亩,处置率25.2%,处置闲置土地506亩,年底闲置土地面积较年初净减少16%,完成省下达任务。
对“百千万工程”、乡村振兴等项目应保尽保,批准县镇村基础设施、农民住房、乡村产业设施等项目建设用地108宗,总面积3013亩,是2023年的1.7倍。备案上图入库狮头鹅养殖、作物种植等设施农业用地97宗、面积2518亩,是2023年的2.5倍。支持乡村振兴项目点状供地,保障现代种养业、农产品加工流通、乡村休闲旅游等乡村产业项目及其配套基础设施建设,完成点状供地审批4宗,涉及项目用地总面积383亩、点状供地面积56亩。指导各区县做好农村住宅用地审批工作,批准宅基地23宗,总面积349亩,依法依规保障农村村民建房合理用地需求。
服务重大项目用海,广澳港三期工程涉及填海1.89平方公里及利用两个无人岛项目获国务院批准,大唐南澳勒门Ⅰ海上风电扩建项目用海获省政府批准。推进海砂出让,完成6个区块海砂出让前期工作,海门田心湾南侧海域区块海砂开采权成功挂牌出让,金额8.43亿元。统筹优化海洋牧场空间布局,规划海洋牧场场址共370.34平方公里,其中,规划近期实施场址面积29.58平方公里,中期实施场址91.54平方公里,远期实施场址249.22平方公里,分类分期分时序保障海洋牧场需求。从简从快从优审批,“瀚海蓝色粮仓”海洋牧场用海6.7平方公里已批准投入建设,协助大唐“海上风电+海洋牧场”用海选址和用海前期工作。靠前服务南澳县现代化海洋牧场深水网箱养殖示范区(第一期)项目用海,该项目作为我市第一个海洋产业园,已通过整体海域使用论证专家评审。
严格落实水资源消耗总量和强度双控制度,结合实际调整全市各区县用水“双控”指标,重新划定中心城区用水统计边界;对全市7个区县从水资源论证、水平衡测试、计划用水下达、用水定额管理、取用水精准计量等方面开展全覆盖全链条的水资源管理监督检查,2024年我市用水总量为9.83亿m3,严格控制在11.28亿m3目标以内;万元GDP用水量、万元工业增加值用水量分别较2020年下降22.4%、12%;强化水资源节约集约利用,全市非常规水源利用量为4028万m3,超额完成省下达的2200万m3控制目标。
坚持林长引领,市第一林长、林长共同签发3道林长令,在全省率先推出市级林长带着“资源清单”“重点任务清单”“问题清单”三份清单开展巡林工作,带动各级林长踊跃巡林履职,开展巡林活动1.2万次。部门协作凝聚合力,公安、检察院、法院等部门积极开展“林长+”协作工作,召开“林长+警长+检察长+森林法官”联席会议,司法、公安、自然资源、民政等部门多次联合对基层开展破坏森林资源违法行为执法督导。从严从快推动森林资源违法案件查处整改,在全省率先完成2023年森林督查发现违法案件“清零”,2024年森林督查违法使用林地面积、采伐林木蓄积实现“双下降”。升级智慧林长平台,实时调度林长制工作,依托平台将森林资源管理“一张图”下放至镇街,弥补基层林业信息的空白。加强宣传推广,全市各镇村滚动播放林长制科普视频《你好,林长》,直插基层520个涉林村居开展系列宣传,中国绿色时报、南方+等媒体对我市推进林长制工作进行了宣传报道。
制定印发田长制实施方案,全面推行田长制,完成全市田长制4190个网格划定,开展巡田工作,形成“横向到边、纵向到底”全覆盖的耕地保护监管机制,打通耕地保护“最后一公里”。落实耕地保护党政同责,守好耕地和永久基本农田保护红线,连续25年实现耕地占补平衡。统筹调剂513亩水田指标支持汕南大道、万吉工业区扩建等项目使用,2024年农用地转建设用地94宗,涉及耕地2849亩、水田844亩,已落实耕地占补平衡。2024年实施垦造水田百日攻坚行动,7个项目通过市级验收并推进项目报备,4个项目通过自然资源部审核,形成耕地指标1987亩、水田指标3314亩。我市2024年度高标准农田建设任务共2550亩,其中金平区550亩、澄海区2000亩,项目总投资894.73万元,项目均按期于2024年底前完工,项目区沟渠、机耕路等基础设施得到明显的改善,土壤质量有所提高,有效提升了土地的综合生产能力。2023年初我市耕地平均质量等级[⑥]为3.80等,2024年初平均质量等级为3.78等,年内耕地质量等级提升0.02等,耕地质量等级与上一年度比较有所提高,2024年度耕地质量等级变更情况目前省农业农村厅尚未反馈。2024年市自然资源局获评广东省耕地保护工作先进集体。
市委、市政府主要领导共同签署颁发汕头市第8、9号总河长令,对河湖“清四乱”、水塘河道清淤等工作进行全面系统部署。全市各级河湖长积极开展巡河履职,全市累计巡河19.5万人次,整改落实问题2064个。建立河湖长制工作“一季度一通报”“一月一报告”和重难点工作“一周一检查、一周一专报”机制,推动我市河湖生态保护与修复取得明显成效。莲阳河作为全省唯一入选全国第二批幸福河湖建设项目的河流,受到中央、省主流媒体报道;连续两年在省全面推进河湖长制工作中被评为“优秀”。
2024年出台《汕头市自然资源局 汕头市农业农村局 汕头市城市管理和综合执法局关于印发 <汕头市违法建设分类处置指导意见>的通知》《汕头市自然资源局 汕头市发展和改革局 汕头市工业和信息化局关于印发<汕头市新型产业用地(M0)管理办法>的通知》,为执法规范化建设和优化营商环境保驾护航。完成旧城镇、旧厂房、旧村庄改造若干管理规定等4个“三旧”改造政策文件修订,有序推进改造项目审查报批。积极响应“百千万工程”工作要求,委托下放南澳县自然资源局“海域使用权初始审核、审批”“建设工程临时占用林地审批”、“在林地上修筑直接为林业生产经营服务的工程设施审批”三个事项,进一步推进政府职能转变,深化扩权强县和强县扩权改革。起草《汕头市海洋经济创新发展综合改革试点实施方案》,推动建立海洋经济创新发展体制机制。启动制定了《汕头市练江流域水污染防治条例》,并纳入全市重点立法项目,构建练江长效治污机制,推动练江整治迈入制度化、规范化、法治化的轨道。印发《关于加强水利建设项目涉水岸线生态保护的工作意见》,恢复河湖水域岸线生态功能。
开展化解因历史遗留问题导致的不动产“登记难”专项整治,我市12个列入省化解台账项目全部完成首次登记,为提交申请材料的购房者颁发了不动产登记证书,我市化解办证堵点做法入选省自然资源厅“依法登记、保护产权”和市纪委监委“鮀城清风暖民心”典型案例;大力推进“房地一体”农村不动产确权登记,全市宅基地125.5万宗,应登记发证24.97万宗,已确权登记24.61万宗,发证率98.53%,完成省下达发证率95%任务。常态化推进“交房即交证”,深化“带押过户”和非公证继承登记服务,实现不动产登记“税费同缴”,扩展“一件事一次办”服务范围,试行居住权登记、遗产管理人参与不动产非公证继承登记,探索“交地即交证”“竣工即交证”“抵押即交证”等新举措,优化营商环境,市不动产登记交易中心获评汕头市“工人先锋号”及“双优杯”工作创新大赛三等奖。不断优化水务营商环境,推行信用办水、供水合同线上签、“不动产登记+供水服务”一次办服务,线上线下联动,全年为企业及其他用户减负约500万元。
完成金平、龙湖区园地林地草地定级和基准地价制定,完成中心城区2023年度城镇国有建设用地使用权基准地价更新。完成编制2023年度国有自然资源资产报告,自然资源资产数据应统尽统,并由财政部门形成综合报告送人大审议。开展全市工业用地和产业园区调查,编制工业用地和产业园区调查底图,推动工业用地和产业园区土地精细化管理。联合市财政局、机关事务管理局、国资委开展全市机关事业单位、国有企业、国有林场、未明确使用权人土地资产的专项清查,深度配合省厅开展陆海管理重叠区域、沿海沙滩等专项清查工作,各项清查调查顺利通过省厅验收。完成2023年度国土变更调查并实施常态化监测,建立“横向联动、纵向监督,事前警示、事后抽检”的全方位动态监测体系。扎实开展林湿普查地类对接工作,统筹构建“十年一次普查、年度动态监测”的森林草原湿地荒漠化综合调查监测体系,一体化开展林草湿荒漠化普查,完成对接图斑15363个。成立水经济工作小组,开展专题调研,起草编制《关于探索汕头水经济新业态发展路径的调研报告》,积极探索试点示范项目,目前我市水经济项目共2宗,为内海湾夜游游船项目、“深圳航运前江湾沙滩公园”项目,水经济辐射程度约为0.46。[⑦]
持续推进多测合一,优化测绘行业营商环境。把工程建设项目四个阶段涉及的测绘事项整合优化,实现同一阶段“一次委托、成果共享”、同一标的物只测一次、同一测绘工作执行统一技术标准、同一测绘成果只提交一次。我市6家单位参与联合测绘,共完成联合测绘项目16宗。开展汕头市“行政村空间布局专题地图”成果验收工作,全市六区一县按要求完成辖区行政村(社区)共1394个行政村空间布局专题地图编制及送图下乡任务,实现全市“一村一地图”。做好基础测绘成果应用和服务保障,通过CGCS2000数据转换小组,为我市提供2000大地坐标系转换服务共112宗。在全省率先启动智慧水利建设,全市8宗中型水库、196宗小型水库感知监测设备覆盖率达100%;大中型水闸36宗,已建设感知监测设备33宗,覆盖率91.7%;全市水利工程感知监测覆盖率达98.75%。汕头市智慧水利(一期)项目已于2024年7月24日通过初步验收投入试运行,我市水文监测控制率达到33%。
坚持以改善生态环境质量为核心,把改革挺在前面,积极探索减污降碳新路径和“两山”转化新通道,大力推动生态产品价值转化。一是探索碳汇项目融合发展路径。邀请专家学者出谋划策,前往先进地区取经,在汕头高新区探索构建数智双碳管理平台,提升政企碳数据管理水平,增强产品绿色竞争力;指导潮阳区、澄海区、南澳县结合各自实际,启动藻类、畜禽养殖等特色产业碳普惠方法学研究,鼓励相关区县开展区域碳汇评估,积极探索实现碳汇资源的资产化、产品化和市场化。二是统筹推进生态产品价值实现。南澳县后花园村以2600亩集体林地作为林业碳汇预期收益权质押,通过第三方机构对林地生态碳汇进行核算,参考市场价格将其预计可实现的碳汇收益权作为质押,由建设银行汕头市分行提供了100万元的林业碳汇预期收益权质押贷款,在解决后花园村发展难题的同时充分挖掘林业碳汇资源,盘活实现了沉寂在山林之中的碳汇生态产品价值,开辟金融支持林业碳汇生态产品价值实现的新路径。南澳县后花园村金融支持林业碳汇生态产品价值实现案例入选2024年《广东省深化集体林权制度改革典型案例》。组织我市两家工业企业申报并成功入选《2023年广东省降碳减污特色案例》[⑧],案例在《联合国气候变化框架公约》第二十九次缔约方大会广东边会上现场发布,提升了企业品牌的竞争力、影响力,为企业业务拓展、融资增产提供实实在在的绿色便利。推动由兴业银行汕头分行发放、全国首笔能效电厂节能减排挂钩贷款落地我市鼎泰丰实业有限公司,这是汕头绿色金融服务美丽建设的一项创新举措,也是激励企业绿色发展、提质增效的典型案例。完善碳普惠机制,制订光伏发电、林业等碳普惠项目申请省级核证备案工作制度,积极组织企业开展核证备案工作,助力企业分布式光伏发电项目成功实现碳交易,推动生态产品价值实现。
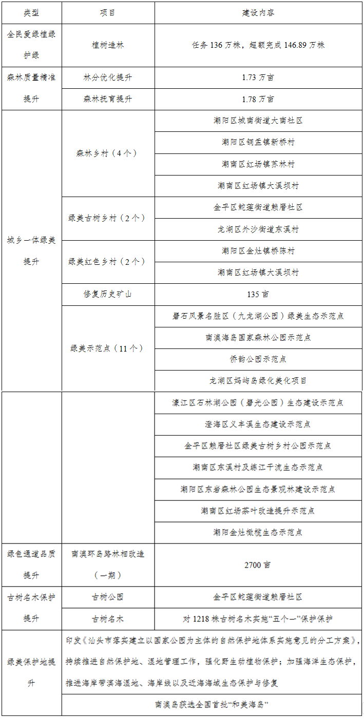
精准提升森林质量,完成省下达林分优化任务1.08万亩、森林抚育任务1.76万亩。扎实开展“山下”绿化,以县镇村绿化为抓手,建设城乡一体绿美环境。全市投入资金1.7亿元,种植各类苗木69万株,完成县镇村绿化任务的170%;完成建设森林城镇1个、森林乡村4个、绿美古树乡村2个、绿美红色乡村2个。广泛发动群众,营造全社会爱绿护绿扩绿氛围,集中开展植绿攻坚行动5000多场次,建设一批“青年林”“巾帼林”“乡贤林”等主题林。编制湿地保护规划、红树林保护规划,完成红树林营造11.55亩,红树林修复1770亩,澄海区义丰溪片区红树林通过论证申报省级重要湿地。全面推进绿色矿山建设,我市持证在采的1家矿山已建成绿色矿山,完成复绿验收、注销的过期矿山2个。
表 7 “绿美汕头”生态建设情况表

2024年我市积极开展全国重要饮用水水源地安全保障达标建设评估及河湖生态流量保障工作。我市纳入全国重要饮用水水源地名录及达标建设的水源地共9宗,2024年度已完成全国重要饮用水水源地安全保障达标建设评估工作。我市选取韩江梅溪河、练江作为生态流量保障的主要河流,强化考核断面及管理断面生态流量的日常监测工作,将生态流量保障目标纳入水闸运行调度规程,确保梅溪桥闸、练江水闸两个断面分别符合11.9m3/s、2.3m3/s的控制目标。2024年梅溪桥闸、练江桥闸断面生态流量保障目标分别为99%和100%,符合目标控制值90%以上。将水土保持工作作为生态文明建设的重要内容和推动可持续发展的关键举措,创新建立由市水务局等12个部门组成的汕头市水土保持工作联席会议制度,开展生产建设项目水土保持“天地一体化”监管,水土流失治理面积7.5平方公里。在2023年度全省水土保持目标责任考核中荣获“优秀”等次。
生态环境部门和水务部门联合印发《关于加强水利建设项目涉水岸线生态保护的工作意见》,避免过度人工化、硬底化,恢复河湖水域岸线生态功能。推进练江流域人工湿地、韩江义丰溪河口湿地等水生态修复项目建设,稳步提升水生态修复能力,积极开展美丽河湖创建与保护工作。强化水生态修复,流域内新增碧道4.6公里,新建高质量水源涵养林5100亩,提前完成2024年度目标任务。水环境质量稳中向优,国省考断面、饮用水源、水功能区水质达标率100%,优良水体(达到或优于Ⅲ类)比例为85.7%。国考断面水质指数为3.6817,较2023年度同期改善9.33%,改善幅度排名全省第一。省水利厅下达我市年度碧道建设任务为23公里,全年新增碧道36.34公里,建设目标完成率为158%。近岸海域水质优良面积比例达91.6%,高出省下达目标(89.6%)2个百分点,内海湾水质均值持续保持海水四类标准。韩江东溪(汕头段)获评2024年广东省美丽河湖优秀案例。在省水利厅的指导帮助下,莲阳河幸福河湖建设项目按期完成建设;龙湖区新津河入选省2024年幸福河湖建设名单。
启动制定了《汕头市练江流域水污染防治条例》,并纳入全市重点立法项目,构建练江长效治污机制,推动练江整治迈入制度化、规范化、法治化的轨道。加快补齐环保基础设施短板,全市累计建成管网2.23万公里,常态化开展河流“五清”专项行动,深入开展城市黑臭水体治理保护专项行动,常态化开展督查监测,健全防止返黑反臭机制,积极推进中心城区(三沟片区)、老城开埠区、龙湖沟片区排水管网建设提升工程及一八围水环境整治工程等建设,同步开展截污控源、黑臭水体整治、问题排污口整治等工作,逐步解决雨天污水溢流问题。累计完成2069条河流、206个水库(湖泊)的1.49万个入河排污口查、测、溯,出台入河排污口整治销号、规范化建设工作指引,完成重点流域85.7%问题排污口整治,完成276个排污口标识牌设置,超额完成省下达的2024年度任务目标。严格落实一年两次集中“清漂”机制,健全日常保洁机制,全年累计清理垃圾漂浮物10.6万吨。加强入海排污口排査整治,完成520个入海排污口“查、测、溯”,查清104个问题排污口,开展“一口一策”整治。强化海水养殖尾水环境监管,清退禁养区内养殖面积约2027亩,推广生态健康养殖技术。印发《汕头市海洋垃圾清理行动实施方案》,持续开展海洋垃圾清理行动,全市清理海洋垃圾约1.2125万吨。
实行用能预算管理,推行绿电消费机制,分解下达各区(县)年度节能任务进度目标,推进节能减排工作。深入开展市级管理的30家重点用能单位能源审计工作,组织排查年综合能耗3000吨标准煤以上企业及用电大户,实施能效产出诊断管理,推动企业实施节能技术改造。开展节能执法检查,对高耗能企业和重点行业实施专项节能监察,“十四五”以来,我市共组织对200家用能单位实施节能监察,重点检查强制性能耗限额标准执行情况、用能设备和生产工艺淘汰制度执行情况,坚决压制能耗过快增长。大力发展海上风电,推动能源结构调整优化,大唐南澳勒门I海上风电项目于2021年底全容量并网,2024年发电量8.1亿千瓦时;大唐勒门I海上风电扩建项目于2024年正式开工建设。华能勒门(二)海上风电场项目于2023年底全容量并网,2024年发电量17.3亿千瓦时。同时,正在重点争取纳入全国首批试点范围,启动300万千瓦试点项目建设。推动分布式新能源发展,2024年,我市分布式光伏装机并网总容量约为53.86万千瓦,其中户用容量约为2.5万千瓦,工商业容量约为51.36万千瓦。至2024年,我市单位GDP能耗强度累计增长9.46%,未能达到目标进度要求。根据国家和省关于净购入省外绿证指标可抵扣能耗的政策,我市组织完成2024年省外绿证购买量5668373张,绿证对应电量56.68373亿千瓦时,超额完成省下达我市2024年的省外绿证缺口指标任务。根据省委组织部反馈的2024年度汕头市综合考核指标情况,我市该指标得分全省排名第8。
围绕2013年至2023年存量违法用地开展涉土问题整治攻坚行动,采取典型问题挂牌清拆、区县领导包干、重点镇街整治等攻坚措施,落实通报约谈、考核停批、指标奖励等奖惩措施,进一步整治存量违法用地1.62平方公里,累计完成整治6.79平方公里。“零容忍”整治新增农村乱占耕地建房问题,分类推进问题整改,累计整治新增农村乱占耕地建房问题240宗。压实责任规范基层执法,提请市府办印发进一步落实责任坚决查处违法用地问题的意见,并配套出台相关工作指引,建立对违法用地即建即拆快速查处机制。强化土壤污染源头管控,更新土壤污染重点监管单位名录42家,14家关闭搬迁企业纳入优先监管清单,累计完成30个地块的土壤污染状况调查报告评审工作,全市重点建设用地安全利用率达到100%。开展基层执法突出问题专项整治,对2021年以来土地违法事件全面排查,完成整改1922宗。全面贯彻“预防为主、积极消灭”方针,加强森林防灭火,扎实开展森林火灾隐患重点排查,整改各类隐患点43处,涉林火情发生率逐年大幅下降,受害面积和灾害损失控制在历史低位,没有因森林火情引发人员伤亡。推进林业有害生物防治,松材线虫病疫情普查监测面积达60万亩次,防治作业面积22万亩,全市监测覆盖率98%以上、防治率达100%,松材线虫病成灾率从2020年11.5‰下降到2024年6.64‰。加强地质灾害隐患点治理,我市16处在册地质灾害隐患点均已落实工程治理、专业监测等综合治理措施,综合治理率100%。推进河湖“清四乱”常态化规范化,完成水利部和省遥感发现河湖“四乱”问题整治销号648宗。深入开展水塘河道清淤工作,累计清理淤泥104万m3。市水务局联合市公安局印发《汕头市关于建立河湖安全保护协作机制的意见》,完善水行政执法与刑事司法衔接工作;组织开展河湖安全保护专项执法、非法洗砂洗泥专项联合执法行动,规范涉水违法线索处理,全市共查处各类水事违法案件33宗,并全部结案,我市涉水行政监督和执法效能指数为100%。认真落实“双随机、一公开”,持续开展严厉打击重污染企业违法排污联合执法行动,深入实施生态环境执法“一月一专项”行动,持续强化“散乱污”场所清理整治督导,以“零容忍”态度依法严厉惩处恶意环境违法行为。2024年全市生态环境行政案件立案231宗,下达行政处罚决定书232宗,移送行政拘留案件6宗,移送涉嫌环境污染犯罪案件2宗。
2024年9月18日至11月25日,市审计局派出专项审计调查组,开展2022年至2024年6月汕头市耕地保护与利用情况专项审计调查,2025年1月23日向我局发来了《专项审计调查报告》,指出自然资源系统在耕地保护与利用上存在7个方面的问题。截至目前,已整改问题5个,正在逐步推进问题2个。具体问题集中整改进展情况如下:
截至目前,涉及“三区三线”永久基本农田划定前已不具备耕地特征的图斑面积约681亩,后续将待国家出台新政策后及时开展补划调整工作;非粮化图斑面积约371亩,不属于违法用地问题,将会同农业农村部门确定方案恢复土地原状;非农化图斑面积约307亩将继续督促镇街开展核实处置工作,至目前已整改、保持耕地原状或已办理合法手续约27亩。
2022年5月开始,我市连续开展涉土整治行动,对2013-2021年存量违法用地问题及2022年至2023年新增违法用地问题纳入该项整治落实分类处置,累计涉土整治行动已整治存量违法用地问题10530亩,取得较好成效。结合近阶段执法任务变化,尚未整改的存量违法用地已列入日常工作范围,将持续督促各区县完成整改。
我局组织对2022年以来我市新增农村乱占耕地建房问题进行核查整治,压实相关区、镇街整改责任,要求逐宗分类推动整治清零。至目前,全市共整改新增农村乱占耕地建房问题12宗,耕地面积5.4亩。其他未整改的新增农村乱占耕地建房问题纳入2025年耕地保护历史遗留问题专项整治行动任务继续整改。
根据广东省自然资源厅 广东省农业农村厅《关于优先将符合条件的已建高标准农田补划为永久基本农田的通知》(粤自然资函〔2024〕1192号)“后续国家部署开展国土空间规划中期评估调整时,各地应当按照国家统一要求,在将近期重大、民生项目确实无法避让及零星、破碎、散乱等无法长期稳定利用的地块调出永久基本农田的同时,按照“结合实际、有出有进、逐步调整、应划尽划”的原则,将符合条件的已建高标准农田优先补划为永久基本农田,并保持永久基本农田数量、质量、布局基本稳定”的规定,经我局会同市农业农村部门开展“多田套合”进行筛查,符合条件划入永久基本农田的已建高标准农田为0.78万亩。接下来我局将按上级统一部署,届时在开展国土空间规划中期评估调整时,引导推动将符合条件0.78万亩的已建高标准农田优先补划为永久基本农田。
市自然资源局已于2025年3月13日发函潮南区政府,函告该区要压实区农业农村部门、项目所在地镇按照《广东省垦造水田后期管护工作方案》(粤农农〔2019〕329号)相关规定,落实项目后期管护责任,确保一年不少于种植一季水稻,并于2025年6月和12月底将整改情况送我局汇总。市自然资源局于2025年4月14日到潮南区项目所在地开展现场督导工作。市自然资源局已多次到实地督促和开展调度工作,根据潮南区上报情况,截止2025年9月23日,该项目已有73.8亩落实种植,完成整改率为41%。潮南区政府尚未能持续推进该项目的整改,履行耕地保护主体责任尚不到位,未落实整改地块的全面复耕。下来该整改事项需由潮南区政府持续推进,确保在年底前全面完成,市自然资源局将持续跟踪督促潮南区落实整改要求。
设计方案不科学不合理,目标与内容脱节,区自然资源部门评审把关不严的整改情况(该项问题已整改)。市自然资源局于2025年3月13日发文各区县局(分局),要求各区县对补充耕地项目(垦造水田项目)要严格把关、科学选址,按省级规定,严格做好项目前期踏勘,分析研判,做好可研及规划设计等相关工作。鉴于《广东省自然资源厅关于印发<广东省垦造水田三年行动方案(2021-2023年)>的通知》(粤自然资发〔2021〕11号)计划已经结束,省级不再下达我市垦造水田任务,该项工作已完成整改。
市自然资源局已于2025年3月13日发函潮阳区政府,函告该区要压实区农业农村部门、项目所在地镇按照《广东省垦造水田后期管护工作方案》(粤农农〔2019〕329号)相关规定,落实项目后期管护责任,确保一年不少于种植一季水稻,并于2025年6月和12月底前反馈整改情况。市自然资源局已多次到实地督促和开展调度工作,截止2025年7月9日,潮阳区反馈,该项目已落实种植,并通过省级审查。该事项已完成整改。
2024年度我市自然资源资产管理工作取得一定成效的同时,仍然存在一些问题和不足,主要表现为:
国家实施耕地占补平衡改革和“以补定占”管控规则,对统筹耕地保护和用地保障提出更高要求;耕地保护没有从经济源头解决,农民缺乏种粮积极性,部分区县对耕地和永久基本农田“非农化”“非粮化”问题重视程度不足,对违法违规占用耕地监管不到位;承担2024年度高标准农田建设任务的金平区、澄海区财政资金支出进度相较落后于工程进度。
“工改工”受经济下行和市场需求等因素影响,改造主体投资积极性转弱;全域土地综合整治项目实施周期长、投资大,公共服务性项目多,收益性项目少,资金平衡难度大,实施路径尚未完全形成;
水利基础设施较为薄弱,练江、榕江堤围等仍有78.86公里不达标堤段,基层防汛物资储备不足、应急处置水平不高,导致我市水旱灾害防御工作面临较大压力;水利项目建设管护资金缺乏,前期工作相对滞后,项目储备不足;水资源管理和供水节水工作点多面广,总体投入不足,非中心城区供水质量、服务标准缺乏统一管理;水源地安全达标建设工作存在日常巡查难度大、规章制度制定不严谨、操作落实有有待加强;生态流量监测存在监测精度小、流量数据有误差、在线流量数据稳定传输难度大。
传统产业绿色发展动力不足,我市传统产业在产业结构中占主导地位,造纸、纺织等传统产业对能源依附程度高,不利于能耗强度下降;自然资源“两山”转化实践路径较窄,转化落地案例较少。
2025年是“十四五”规划的收官之年,也是进一步全面深化改革、奋力推进中国式现代化汕头实践的关键一年。全市自然资源系统全面强化“百千万工程”要素保障,深入推进绿美汕头生态建设,为我市走好走实“工业立市、产业强市”之路,以贸促工、以工兴贸、工商并举贡献自然资源力量。重点抓好以下工作:
全面落实新时代党的建设总要求,坚持全面从严治党,打造坚强有力的干部队伍。一是坚定不移强化凝心铸魂。坚持以习近平新时代中国特色社会主义思想为指导,推动“两个确立”内化于心、外化于行。进一步深化理论学习,坚持“一把手”领学,持续推进“第一议题”走深走实,组织党员干部深入研读党的创新理论成果,确保党的创新理论入脑入心。坚持理论实践相结合,在一线业务检验学习成果,牢固树立“围绕业务抓党建、抓好党建促业务”理念,确保各项工作开展到哪里、党的建设就跟进到哪里、党支部战斗堡垒作用就体现在哪里、党员先锋模范作用就发挥到哪里,推动党建工作与业务工作同频共振,确保党员干部在思想上、政治上、行动上同党中央保持高度一致,为党和人民的事业贡献力量。二是坚定不移管牢意识形态。建立健全意识形态工作责任制,明确各级党组织和领导干部在意识形态工作中的职责和任务,压紧压实工作责任,认真抓好发现问题整改落实,确保意识形态领域的安全稳定。定期开展专题学习习近平总书记关于意识形态的重要论述,对照检查,及时分析研判意识形态工作,常抓不懈,守牢意识形态阵地。三是坚定不移做好正本清源。坚持以党章为根本遵循,以《中国共产党和国家机关基层组织工作条例》《中国共产党支部工作条例(试行)》《中国共产党纪律处分条例》为规范,严格执行党的政治组织生活若干准则,坚持把纪律和规矩挺在前面。加强对党员干部的日常管理,开展警示教育宣传,增强党员干部的廉洁自律意识,提升全体党员拒腐防变能力。强化监督执纪问责,严肃查处违纪违法行为,营造风清气正的政治生态。四是坚定不移推动融合发展。通过党员教育和实践活动,强化党员干部优良作风和责任担当,营造严谨高效的工作氛围。加强党建与业务在目标、任务、资源等方面的深度融合,结合履行自然资源“两统一”职责,深入推进“四强”党支部建设和党建品牌创建工作,扎实开展“五联五促”助力“百千万工程”,构建高质量国土空间规划体系,持续强化要素保障能力,统筹城乡融合发展,大力推进生态文明建设,加强耕地保护严格落实“双平衡”,拓展海洋发展空间,助力加快建设特色型现代海洋城市,推动党建与业务“同频共振”,以高质量党建赋能自然资源事业高质量发展。
坚持以增存并举为主抓手,发展海洋经济为强引擎,改革创新为突破口,供应增收为压舱石,高质量保障重点工程、重点项目建设。
一是以扩容增量做优存量为主抓手。充分保障我市工业产业、重大能源交通基础设施、城乡公共服务设施以及“百千万工程”乡村振兴等各类项目建设用地需求。围绕汕头海上风电产业园、六合产业园区、绿色新材料产业园、科学城等重点产业园区平台建设,引导各区县、行业主管部门科学谋划产业项目和平台建设,争取纳入先进制造业目录、重大产业项目清单,统筹用好国家、省、市各类指标予以保障;围绕漳州至汕头高铁、省道S505线澄海区潮州交界至后溪桥路段(澄江路)改建工程、汕头港广澳港区三期工程、潮阳区产城融合示范区建设项目(汕南大道潮阳段)二期工程、汕头海上风电潮阳登陆点集中送出项目(陆上部分)、汕头220千伏泗联(峡山)输变电工程等重大项目,做好重大项目用地报批服务保障。加大“工改工”服务指导力度,深度挖掘“工改工”改造动力,协助基层继续探索新型改造模式,进一步激发企业自改积极性,促进低效产业用地集聚化、规模化。深化生态环境服务经济支撑高质量发展政策措施,统筹优化主要污染物排放总量指标管理,加大对产业有序转移主平台、重点建设项目等总量指标的支持力度。
二是以为海服务向海发展为强引擎。加快海洋国土空间专项规划编制,科学规划,统筹优化海上风电、海洋牧场空间布局,逐步推动海上风电、海洋牧场向“深远海”发展。服务区县创建海洋产业园,加强园区选址指引,重点发展用海方式为开放式养殖用海的现代化海洋牧场项目。探索实施“标准海”供应,统一开展区域整体海域使用论证等用海前期工作,实现“拎包入驻”“拿海即开工”。提升用海审批质量和效率,建立现代化海洋牧场项目建设用海审批“绿色通道”。进一步精简现代化海洋牧场项目用海申请材料,优化用海审批流程,将用海审查与用海批前公示、征求相关部门意见等环节并联办理,切实提高用海审批效率。继续推进海砂出让,增加海洋经济发展点。
三是以要素改革政策创新为突破点。优化城乡土地管理,争取上级支持汕头开展存量土地盘活和低效用地优化利用综合改革,解决历史遗留问题,推动城乡高质量发展。推进海洋经济创新发展综合改革试点,完善海洋管理体制机制,构建海洋产业政策体系,推动海洋产业融合发展模式创新,培育海洋经济新质生产力,健全海洋生态保护机制。继续在国管海域可开发利用区域选址建设海上风电项目,积极争取自然资源部和省厅支持汕头作为粤东区域列入全国国管海域海上风电试点范围。
四是以供应增收效率提升为压舱石。围绕年度目标做好土地储备、供应工作,提高土地供应效率。加大推介力度,针对具体地块精准招商,积极接触沟通,了解企业年度投资计划,重点推介计划出让用地。深化工业用地市场化配置改革,推行“标准地”“带方案”“带项目”出让,促进土地节约集约利用,支持新型产业发展,为创新型企业成长发展提供低成本的孵化空间,助力产业转型升级。
五是以用能节能控耗为硬约束。用好国家和省关于净购入省外绿证可用于抵扣能耗的政策,尽最大努力完成“十四五”单位GDP能耗下降14%的目标任务。严格落实重点用能单位绿色电力消费和用能预算管理,做好省外绿证购买预案。严格落实固定资产投资项目节能审查工作,对标行业能耗水平做好源头把控工作。持续开展能效诊断工作,推动节能技术改造,指导企业申报国家“两新”资金项目。严格开展节能监察,重点开展高耗能行业专项监察,严格落实国家能耗限额标准。大力发展海上风电、光伏发电等绿色能源,积极扩大绿电装机规模。
坚持以全域土地综合整治为“百千万工程”有力抓手,突出规划引领作用,推动城乡发展提质升级。
一是多模式深化全域土地综合整治。加快建立全域土地综合整治政策体系,出台实施意见,打通整治过程中的政策难堵点问题。指导各区县探索创新整治模式,建立金融支持、多元投入的资金保障体系,切实解决好“地从哪里来、钱从哪里筹、人往哪里聚”的核心问题,加快打造良田连片、村庄集中、产业集聚、生态优美的土地保护利用新格局,将全域土地综合整治作为撬动地区发展的金箍棒,进一步释放政策活力、土地潜力、发展动力,助力破解城乡区域发展不平衡难题。
二是多层级规划服务“百千万工程”。充分利用市县镇多级国土空间总体规划成果,切实把服务“百千万工程”融入到县镇村国土空间规划全流程,以规划为引领,科学布局生产、生活、生态空间,为经济社会发展各类开发建设提供空间保障。强化县、镇总体规划统筹联动,聚焦优化空间资源配置、集约用地布局,重点围绕镇村一体化建设,探索符合我市实际的乡村存量建设空间按需腾挪、有序流动的空间保障机制。稳慎推进“多规合一”实用性村庄规划编制工作,以按需务实、因地制宜为原则,继续深化我市村庄规划优化提升和编制指引等方面文件制订,为各区县按需编制开展村庄规划提升提供技术指导。
三是多渠道服务保障乡村振兴。安排不少于10%的计划指标用于保障乡村振兴新增建设用地需求,优先保障农村一二三产业融合发展重点项目。推进实施乡村产业点状供地项目,加强督促指导各区县合理优化项目选址申报,推动项目有效落地实施,助力乡村振兴发展。进一步规范农村住宅用地审批,组织开展委托区县政府农村村民住宅建设用地涉及农转用和未利用地转用审批职权的实施情况评估,加强指导各区县严格管控、规范流程,提高审批服务效率,合法合理保障农村住宅用地需求。
四是多领域助力城市品质升级。围绕“百千万工程”城乡发展要求,推动城乡公共设施均衡规划布局,协助推进城乡基础设施改造提升。推进内海湾城市设计成果应用,实现内海湾保护与发展齐头并进,打造都市型美丽海湾。继续深化粤东城际铁路站城一体化、西堤片区、汕头站客运枢纽等重点片区规划研究。结合控制性详细规划全覆盖方案,加快推进城镇开发边界内规划单元详细规划编制工作,根据城中村改造专项规划、工作计划,有序推进城中村所在片区控规的法定化。
以建设城乡一体绿美环境为目标,大力推进耕地保护、绿美汕头、涉土问题整治等工作。
一是严格耕地保护确保粮食安全。强化耕地总量管控,严格控制各类占用耕地行为,对非农建设占用耕地,严格用地审批,确保辖区内年度耕地总量动态平衡,耕地质量不降低,水田总量基本稳定。扎实推进田长制,依托巡田APP、田长制监管端,督促各区县对日常巡田发现线索以及省级下发的专项线索进行及时处置,做到“早发现、早制止、早处置”。大力推进集中区垦造和补充耕地,通过城乡建设用地增减挂钩、“林耕置换”、“多田套合”等途径,大力推进耕地集中连片补充。督促各区县以恢复优质耕地为主,新开垦耕地为辅的原则,大力推进耕地集中整治区建设,全面落实耕地保护,强化粮食安全。
二是推进绿美建设打造和美特区。统筹抓好绿美示范点建设,重点打造精品工程,进一步推进礐石风景名胜区、南澳海岛国家森林公园、侨韵公园市级示范点建设,打造成示范效果明显的精品示范点;持续推动江河岸边、市政道路边、国道边、省道边、进村道路边等道路两侧景观林带提升,推进重要交通干道沿线森林景观带建设;在高速公路、国省道两侧可视范围内具备条件的山体进行林分优化提升,打造人与自然和谐共生的汕头样板。进一步完善林长制制度体系、组织体系、责任体系、考核体系,压实各级林长工作责任,强化林业工作站能力建设和护林员队伍建设,提升基层治理能力;拓展部门协同合作,形成推动林业事业高质量发展的强大合力。
三是持续推动水环境提档升级走深走实。深入打好碧水保卫战,持续优化韩江流域水生态环境,推动练江流域“2.0”版本提档升级。全面完成重点流域问题排污口整治,加快推进污水收集和处理设施提质增效,巩固提升国省考断面整治和城市黑臭水体治理成效。以深化提升青澳湾美丽海湾建设为契机,推动南澳全岛域美丽海湾建设,示范带动内海湾产城融合都市型美丽海湾。
四是深化涉土整治强化执法力度。持续推进涉土问题整治,按照我市涉土问题整治工作部署,推动存量违法用地问题分类整治,紧密对接常态化监测,对新增违法用地问题依法依规查处整治,全力整顿土地违法乱象;强化涉土涉矿领域行业整治,狠抓基层自然资源巡查监管和执法查处工作,推进违法用地源头严防、过程严管、末端严惩;加强基层执法工作指导监督,开展“点单式”业务培训,采取政策解读、实操模拟、案例点评等多种方式,提高基层执法人员履职意识和业务水平,源头解决基层不想干、不会干的问题。
五是牢固安全意识创建生态屏障。持续开展林草执法工作和2024年存量案件清零工作,充分发挥“天上看、地面查”的工作机制,利用卫星影像、无人机巡拍影像、护林员巡护等手段,加强对毁林高发地区、重大项目、采石采矿项目、殡葬设施项目的巡查力度,早发现、早制止、早查处,将违法行为遏制在萌芽状态。切实开展自然保护地生态环境违法行为整治专项执法行动,重点查处整改防范自然保护地、风景名胜区及湿地核心区违规建设、破坏资源、毁林造坟等突出问题。持续推进绿色矿山建设,强化地质灾害防御,大力推进露天矿山综合治理。夯实森林火灾预防各项工作基础,全力打赢森林防火攻坚战,继续保持我市森林防火工作可控、在控、能控的良好局面。
六是积极推进生态产品价值实现机制建设。持续深化落实企业环境信息披露、环境信用评价、生态环境损害赔偿制度,聚焦生态环境修复和保护,完善相应资金保障和运行机制,构建生态损害赔偿、行政执法、司法有效联动机制,提高破坏环境违法成本。积极推进生态产品价值实现机制建设,加大各类碳汇项目开发和储备力度,通过申报碳普惠核证减排量,依托国家、省碳交易平台将生态价值转化为经济价值。因地制宜启动EOD模式试点,拓宽“两山”转化路径,促进经济社会发展全面绿色转型。
全面实施营商环境优化改革,深化阳光政务建设,三个“优化”提升不动产登记、行政审批、调查监测、基础地理信息服务质效。
一是优化提升不动产登记质效。深化营商环境登记改革,优化“带押过户”、“交房即交证”、“跨域通办”等便民措施,积极推进历史遗留问题“登记难”化解工作,进一步提升便民利企登记服务效能。完善地籍调查工作机制,促进地籍数据共享应用,更好支撑确权登记,服务自然资源管理。推进“房地一体”农村不动产登记发证工作,进一步提高发证数量。做好不动产登记数据质量管理,提升不动产登记数据质量。加快完成林权类存量数据整合。积极推进省厅统建的不动产登记信息管理平台信创化改造应用工作,推动不动产登记管理智能化、数字化。
二是优化提升政务服务质效。深化行政审批制度改革,推进工建领域审批制度改革和行政审批一体化建设,最大限度减环节、优流程、压时限、提效率。有序推进依法行政、安全生产、政务公开、信访维稳等工作,一体提升办文办会办事效率,确保行政服务水平提升和安全稳定。
三是优化提升调查监测和基础地理信息服务质效。加大大比例尺基础测绘成果生产与更新,持续推进实景三维汕头建设,初步实现对城镇开发边界优于0.05米分辨率的城市级实景三维范围覆盖。持续推进“多测合一”改革,搭建“多测合一”平台,优化整合测绘事项。组织开展2025年度常态化监测,动态掌握自然资源变化情况,为自然资源保护监管和开发利用提供基础支撑。
以上报告,请予审议。
附件1:
汕头市国有自然资源资产报表(2024)
附件2:
汕头市特定国有自然资源资产报表(2024)
[①] 汕头市2023年森林面积数据来源于国家林草生态综合监测成果及其数据库,与2024年广东省林草湿荒普查初步成果及其数据库的统计方式存在差异。
[②] 各地森林资源数据由省林业局通知启用并提供,2024年广东省林草湿荒普查初步成果及其数据库未提供汕头市2024年度森林覆盖率数据。
[③] 由于国家调查规则的变化,部分草地被调查为后备耕地,导致草地面积相比2023年呈现较大幅度变化。
[④] 大陆自然岸线保有率=自然岸线长度(含生态恢复岸线)/全市大陆海岸线长度*100%。2025年10月大陆自然岸线保有率25.36%。
[⑤] 本报告面积单位原则上统一使用“平方公里”,但在土地供应审批、林地审批及个别引用中因面积数据较小以及使用习惯等,使用“亩”作为单位。
[⑥] 耕地质量等级划分是从农业生产角度出发,通过综合指数法对耕地地力、土壤健康状况和田间基础设施构成的满足农产品持续产出和质量安全的能力进行评价划分出的等级。
[⑦] 水经济辐射程度=已投入运营的水经济项目/(地市总人口/百万)×50%+水经济项目数量/(水域面积/百平方公里)×50%,我市水经济辐射程度=2/5.55×50%+2/3.56×50%≈0.46。
[⑧] 两家企业分别为:广东正超电气有限公司、汕头市鼎泰丰实业有限公司。
本网站由 汕头市人民代表大会常务委员会主办 汕头市人民代表大会常务委员会办公室承办 联系邮箱:master@strd.gov.cn
备案号:粤ICP备2025404888号-1
粤公网安备 44051102000389号 技术支持:开普云 网站地图
您访问的链接即将离开“汕头市人民代表大会常务委员会门户网站”,是否继续?